Упр.457 ГДЗ Макарычев Миндюк 9 класс (Углубленный) (Алгебра)
Решение #1

Рассмотрим вариант решения задания из учебника Макарычев, Миндюк, Нешков 9 класс, Просвещение:
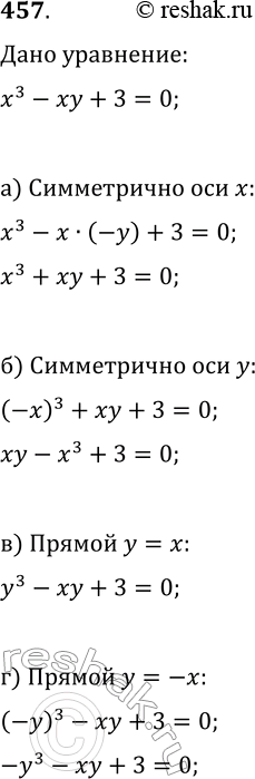
457. Напишите уравнение, график которого симметричен графику уравнения x^3-xy+3=0 относительно:
а) оси х; б) оси у; в) прямой y=x; г) прямой y=-x.
*размещая тексты в комментариях ниже, вы автоматически соглашаетесь с пользовательским соглашением