Упр.437 ГДЗ Колягин Ткачёва 8 класс (Алгебра)
Решение #1

Рассмотрим вариант решения задания из учебника Колягин, Ткачёва, Фёдорова 8 класс, Просвещение:
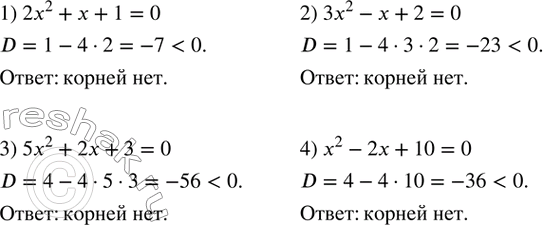
437. Решить квадратное уравнение:
1) 2x^2+x+1=0;
2) 3x^2-x+2=0;
3) 5x^2+2x+3=0;
4) x^2-2x+10=0.
*размещая тексты в комментариях ниже, вы автоматически соглашаетесь с пользовательским соглашением