Упр.407 ГДЗ Никольский Потапов 9 класс (Алгебра)

Решение #1

Изображение 407. а) Что называют числовой последовательностью? членами числовой последовательности? Приведите примеры числовых последовательностей.б) Что значит задать числовую...

Решение #2

Изображение 407. а) Что называют числовой последовательностью? членами числовой последовательности? Приведите примеры числовых последовательностей.б) Что значит задать числовую...

Рассмотрим вариант решения задания из учебника Никольский, Потапов 9 класс, Просвещение:
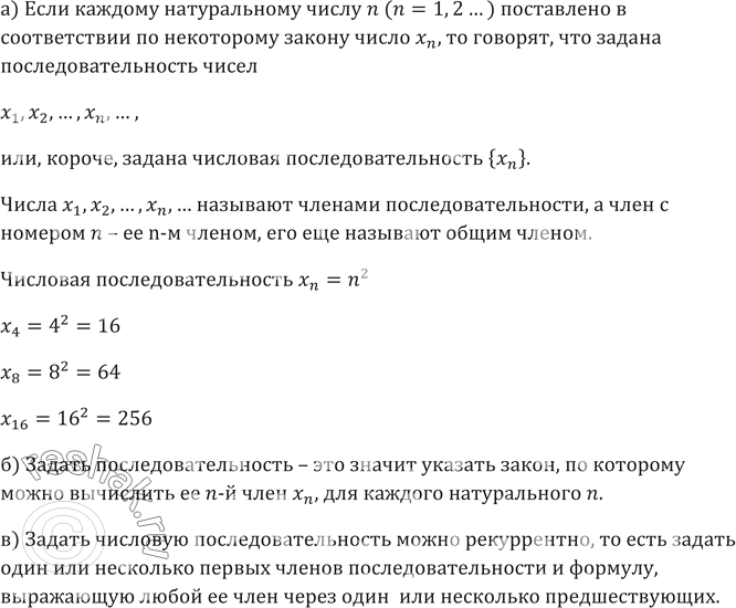
407. а) Что называют числовой последовательностью? членами числовой последовательности? Приведите примеры числовых последовательностей.
б) Что значит задать числовую последовательность?
в) Какие способы задания числовых последовательностей вы знаете?
*Цитирирование задания со ссылкой на учебник производится исключительно в учебных целях для лучшего понимания разбора решения задания.
*размещая тексты в комментариях ниже, вы автоматически соглашаетесь с пользовательским соглашением