Упр.38 ГДЗ Бунимович Кузнецова 6 класс (Математика)

Решение #1

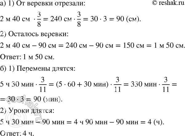
Изображение 38 а) От верёвки длиной 2 м 40 см отрезали 3/8 её длины. Найдите длину оставшейся части.б) Занятия в школе длятся 5 ч 30 мин. Перемены занимают 3/11 этого времени....

Рассмотрим вариант решения задания из учебника Бунимович, Кузнецова, Минаева 6 класс, Просвещение:
38 а) От верёвки длиной 2 м 40 см отрезали 3/8 её длины. Найдите длину оставшейся части.
б) Занятия в школе длятся 5 ч 30 мин. Перемены занимают 3/11 этого времени. Сколько часов длятся уроки?
*Цитирирование задания со ссылкой на учебник производится исключительно в учебных целях для лучшего понимания разбора решения задания.
*размещая тексты в комментариях ниже, вы автоматически соглашаетесь с пользовательским соглашением