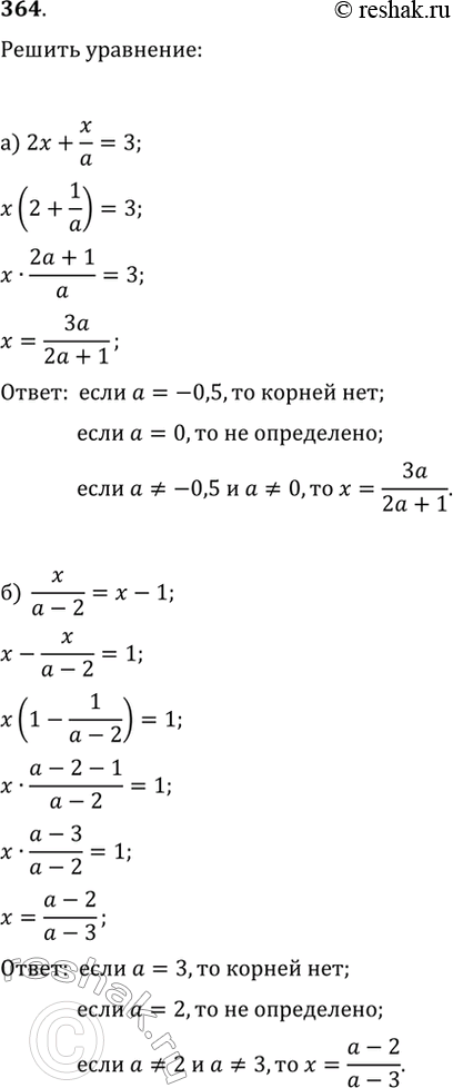
Упр.364 ГДЗ Макарычев Миндюк 9 класс (Углубленный) (Алгебра)
Решение #1

Рассмотрим вариант решения задания из учебника Макарычев, Миндюк, Нешков 9 класс, Просвещение:
364. Решите уравнение с параметром a:
а) 2x+x/a=3; в) (x-a)/(a-1)=(x-2)/a; д) x/(a-1)-x=5/(a+1);
б) x/(a-2)=x-1; г) (y+8)/a-a=(y-4)/2; е) (3y-1)/a-1/(a+1)=y.
*размещая тексты в комментариях ниже, вы автоматически соглашаетесь с пользовательским соглашением