Упр.32.19 ГДЗ Мерзляк Поляков 9 класс (Алгебра)

Решение #1

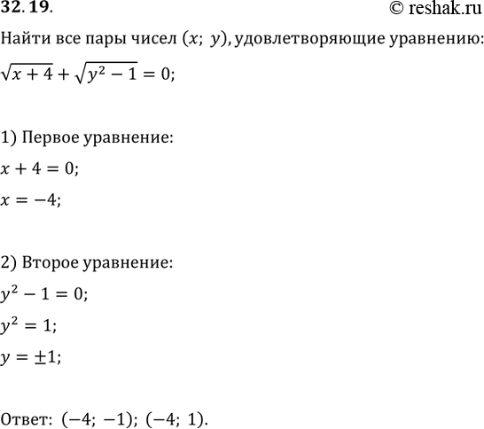
Изображение 32.19. Найдите все пары чисел (x; y), удовлетворяющие уравнению...
Загрузка...

Рассмотрим вариант решения задания из учебника Мерзляк, Поляков 9 класс, Вентана-Граф:
32.19. Найдите все пары чисел (x; y), удовлетворяющие уравнению v(x+4)+v(y^2-1)=0.
*Цитирирование задания со ссылкой на учебник производится исключительно в учебных целях для лучшего понимания разбора решения задания.
*размещая тексты в комментариях ниже, вы автоматически соглашаетесь с пользовательским соглашением