Упр.29 Рабочая тетрадь №1 ГДЗ Мерзляк Полонский 6 класс (Математика)
Решение #1

Рассмотрим вариант решения задания из учебника Мерзляк, Полонский, Якир 6 класс, Вентана-Граф:
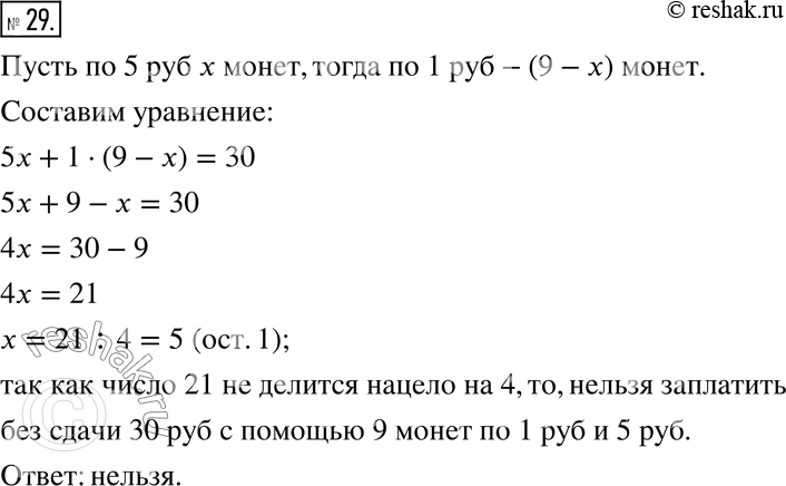
29. Можно ли заплатить без сдачи 30 р. с помощью 9 монет по 1 р. и по 5 р.?
*размещая тексты в комментариях ниже, вы автоматически соглашаетесь с пользовательским соглашением