Упр.287 ГДЗ Дорофеев Шарыгин 6 класс (Математика)
Решение #1

Рассмотрим вариант решения задания из учебника Дорофеев, Шарыгин, Суворова 6 класс, Просвещение:
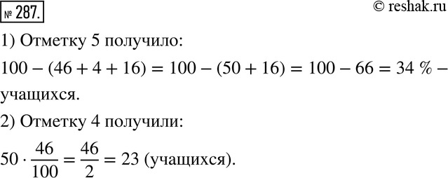
287. На диаграмме (рис. 4.2) представлены результаты контрольной работы по математике в шестых классах.
1) Сколько процентов учащихся получило отметку «5»?
2) Сколько учащихся получило отметку «4», если всего в школе 50 шестиклассников?
*размещая тексты в комментариях ниже, вы автоматически соглашаетесь с пользовательским соглашением