Упр.285 ГДЗ Дорофеев Суворова 9 класс (Алгебра)
Решение #1

Рассмотрим вариант решения задания из учебника Дорофеев, Суворова, Бунимович 9 класс, Просвещение:
В задачах 285—286 воспользуйтесь схематическими графиками.
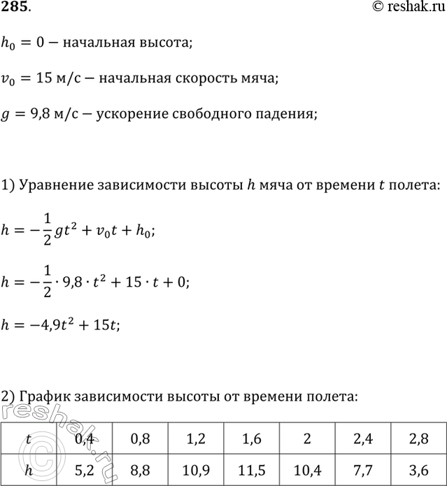
285. Футболист на тренировке подбрасывает мяч ногой вертикально вверх с начальной скоростью 15 м/с. На какую максимальную высоту поднимется мяч?
*размещая тексты в комментариях ниже, вы автоматически соглашаетесь с пользовательским соглашением