Упр.283 Рабочая тетрадь №2 ГДЗ Мерзляк Полонский 6 класс (Математика)
Решение #1

Рассмотрим вариант решения задания из учебника Мерзляк, Полонский, Якир 6 класс, Вентана-Граф:
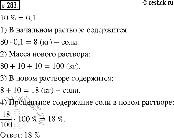
283. В растворе, состоящем из соли и воды, масса которого равна 80 кг, содержится 10 % соли. Каким станет процентное содержание соли в растворе, если к данному раствору добавить 10 кг воды и 10 кг соли?
*размещая тексты в комментариях ниже, вы автоматически соглашаетесь с пользовательским соглашением