Упр.280 ГДЗ Макарычев Миндюк 9 класс (Углубленный) (Алгебра)
Решение #1

Рассмотрим вариант решения задания из учебника Макарычев, Миндюк, Нешков 9 класс, Просвещение:
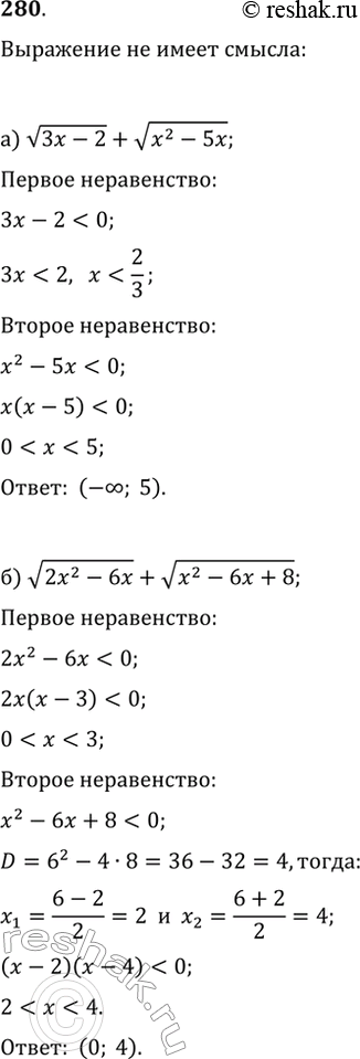
280. При каких значениях х не имеет смысла выражение:
а) v(3x-2)+v(x^2-5x); б) v(2x^2-6x)+v(x^2-6x+8)?
*размещая тексты в комментариях ниже, вы автоматически соглашаетесь с пользовательским соглашением