Упр.27.24 ГДЗ Мерзляк Поляков 9 класс (Алгебра)
Решение #1

Рассмотрим вариант решения задания из учебника Мерзляк, Поляков 9 класс, Вентана-Граф:
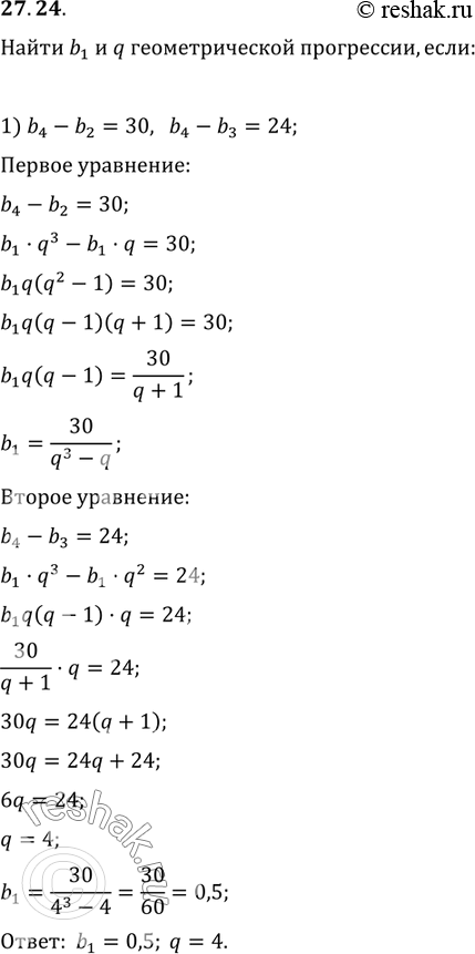
27.24. Найдите первый член и знаменатель геометрической прогрессии (b_n), если:
1) b_4-b_2=30 и b_4-b_3=24; 2) (b_2-b_5)=78 и b_3+b_4+b_5=-117.
*размещая тексты в комментариях ниже, вы автоматически соглашаетесь с пользовательским соглашением