Упр.261 ГДЗ Колягин Ткачёва 9 класс (Алгебра)
Решение #1

Рассмотрим вариант решения задания из учебника Колягин, Ткачёва, Фёдорова 9 класс, Просвещение:
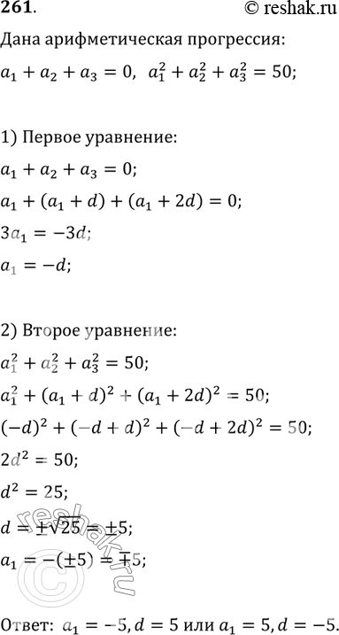
261. Найти первый член и разность арифметической прогрессии, если a_1+a_2+a_3=0 и (a_1)^2+(a_2)^2+(a_3)^2=50.
*размещая тексты в комментариях ниже, вы автоматически соглашаетесь с пользовательским соглашением