Упр.218 ГДЗ Колягин Ткачёва 8 класс (Алгебра)
Решение #1

Рассмотрим вариант решения задания из учебника Колягин, Ткачёва, Фёдорова 8 класс, Просвещение:
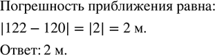
218. Высота собора Петропавловской крепости в Санкт-Петербурге 122 м. Экскурсовод сказал, что высота собора приближенно равна 120 м. Какова погрешность такого приближения?
*размещая тексты в комментариях ниже, вы автоматически соглашаетесь с пользовательским соглашением