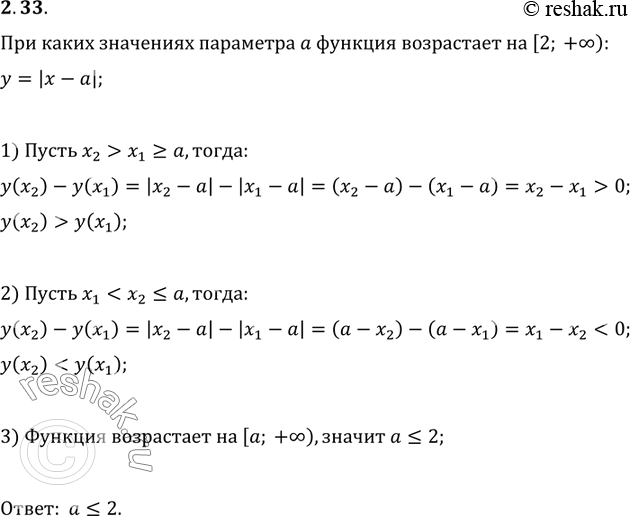
Упр.2.33 ГДЗ Мерзляк Поляков 9 класс (Алгебра)
Решение #1

Рассмотрим вариант решения задания из учебника Мерзляк, Поляков 9 класс, Вентана-Граф:
2.33. При каких значениях параметра a функция y=|x-a| возрастает на промежутке [2; +?)?
*размещая тексты в комментариях ниже, вы автоматически соглашаетесь с пользовательским соглашением