Упр.18.9 ГДЗ Никольский Потапов 11 класс (Алгебра)

Решение #1

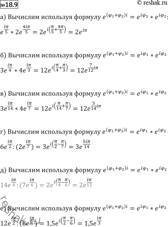
Изображение Упр.18.9 ГДЗ Никольский Потапов 11 класс

Решение #2

Изображение Упр.18.9 ГДЗ Никольский Потапов 11 класс
Загрузка...

Рассмотрим вариант решения задания из учебника Никольский, Потапов 11 класс, Просвещение:
18.9 Вычислите:
*Цитирирование задания со ссылкой на учебник производится исключительно в учебных целях для лучшего понимания разбора решения задания.
*размещая тексты в комментариях ниже, вы автоматически соглашаетесь с пользовательским соглашением