Упр.158 ГДЗ Макарычев Миндюк 9 класс (Углубленный) (Алгебра)
Решение #1

Рассмотрим вариант решения задания из учебника Макарычев, Миндюк, Нешков 9 класс, Просвещение:
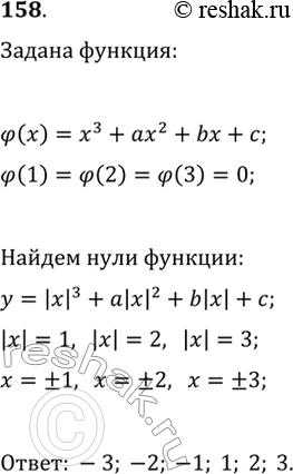
158. Нулями функции ?(x)=x^3+ax^2+bx+c являются числа 1, 2 и 3. Найдите нули функции y=?(|x|).
*размещая тексты в комментариях ниже, вы автоматически соглашаетесь с пользовательским соглашением