Упр.156 ГДЗ Никольский Потапов 9 класс (Алгебра)

Решение #1

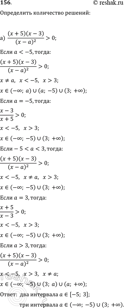
Изображение 156.Исследуем. а) При каких значениях а множество решений неравенства  ((х + 5)(х - 3))/(х-а)^2 >0 состоит из трёх интервалов?б) При каких значениях а множество...
Дополнительное изображение

Решение #2

Изображение 156.Исследуем. а) При каких значениях а множество решений неравенства  ((х + 5)(х - 3))/(х-а)^2 >0 состоит из трёх интервалов?б) При каких значениях а множество...
Дополнительное изображение

Рассмотрим вариант решения задания из учебника Никольский, Потапов 9 класс, Просвещение:
156.
Исследуем. а) При каких значениях а множество решений неравенства ((х + 5)(х - 3))/(х-а)^2 >0 состоит из трёх интервалов?

б) При каких значениях а множество решений неравенства ((х + 5)(х - 3))/(х-а)^2 < 0 состоит из одного интервала? из двух интервалов?
*Цитирирование задания со ссылкой на учебник производится исключительно в учебных целях для лучшего понимания разбора решения задания.
*размещая тексты в комментариях ниже, вы автоматически соглашаетесь с пользовательским соглашением