Упр.151 ГДЗ Колягин Ткачёва 9 класс (Алгебра)
Решение #1

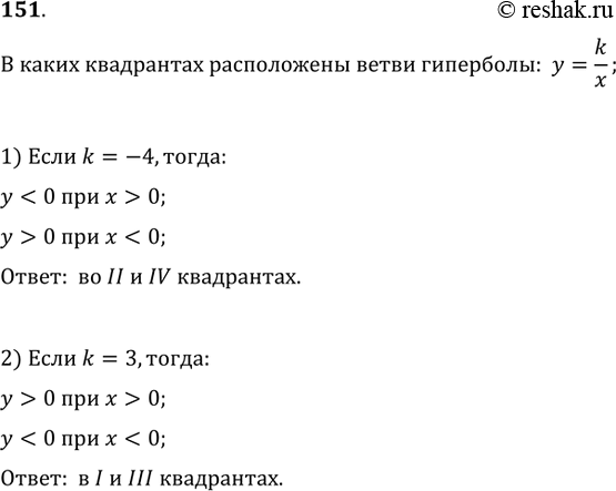
Рассмотрим вариант решения задания из учебника Колягин, Ткачёва, Фёдорова 9 класс, Просвещение:
151. (Устно.) В каких квадрантах расположены ветви гиперболы y=k/x, если k=-4; k=3?
*размещая тексты в комментариях ниже, вы автоматически соглашаетесь с пользовательским соглашением