Упр.13 ГДЗ Колягин Ткачёва 8 класс (Алгебра)
Решение #1

Рассмотрим вариант решения задания из учебника Колягин, Ткачёва, Фёдорова 8 класс, Просвещение:
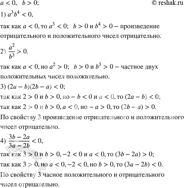
13. Пусть a<0, b>0. Выяснить, положительно или отрицательно значение выражения:
1) a^3 b^4;
2) a^2/b^3 ;
3) (2a-b)(2b-a);
4) (3b-2a)/(3a-2b).
*размещая тексты в комментариях ниже, вы автоматически соглашаетесь с пользовательским соглашением