Упр.1199 ГДЗ Никольский Потапов 6 класс (Математика)
Решение #1

Рассмотрим вариант решения задания из учебника Никольский, Потапов, Решетников 6 класс, Просвещение:
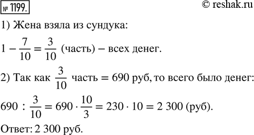
1199.Из «Арифметики» Л. Н. Толстого. Муж и жена брали деньги из одного сундука, и ничего не осталось. Муж взял 7/10 всех денег, а жена 690 р. Сколько было всех денег?
*размещая тексты в комментариях ниже, вы автоматически соглашаетесь с пользовательским соглашением