Упр.109 ГДЗ Колягин Ткачёва 7 класс (Алгебра)
Решение #1

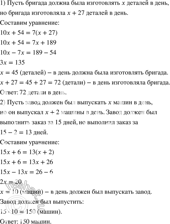
Рассмотрим вариант решения задания из учебника Колягин, Ткачёва, Фёдорова 7 класс, Просвещение:
109. 1) Бригада должна была выполнить заказ за 10 дней. Ежедневно перевыполняя норму на 27 деталей, бригада за 7 дней работы не только выполнила задание, но еще изготовила дополнительно 54 детали. Сколько деталей в день изготовляла бригада?
2) Заказ по выпуску машин завод должен был выполнить за 15 дней. Но уже за 2 дня до срока завод не только выполнил заказ, но и выпустил сверх заказа еще 6 машин, так как ежедневно выпускал по 2 машины сверх заказа. Сколько машин должен был выпустить завод, чтобы выполнить заказ?
*размещая тексты в комментариях ниже, вы автоматически соглашаетесь с пользовательским соглашением