Упр.1016 ГДЗ Никольский Потапов 6 класс (Математика)
Решение #1

Рассмотрим вариант решения задания из учебника Никольский, Потапов, Решетников 6 класс, Просвещение:
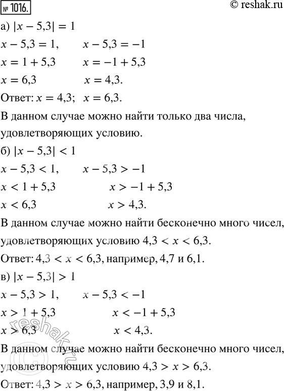
1016. Найдите два числа x, удовлетворяющие условию:
а) |x-5,3|=1; б) |x-5,3|<1; в) |x-5,3|>1.
Сколько таких чисел можно найти в каждом случае?
*размещая тексты в комментариях ниже, вы автоматически соглашаетесь с пользовательским соглашением