Упр.1 ГДЗ Дорофеев Суворова 9 класс (Алгебра)
Решение #1

Рассмотрим вариант решения задания из учебника Дорофеев, Суворова, Бунимович 9 класс, Просвещение:
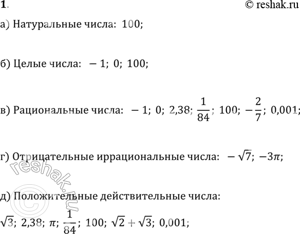
1. Выберите из чисел
-1; 0; v3; 2,38; ?; 1/84; -v7; 100; -З?; v2+v3; -2/7; 0,001:
а) натуральные числа;
б) целые числа;
в) рациональные числа;
г) отрицательные иррациональные числа;
д) положительные действительные числа.
*размещая тексты в комментариях ниже, вы автоматически соглашаетесь с пользовательским соглашением