Упр.469 ГДЗ Атанасян 10-11 класс по геометрии (Геометрия)
Решение #1
Решение #2
Решение #3

Рассмотрим вариант решения задания из учебника Атанасян, Бутузов 11 класс, Просвещение:
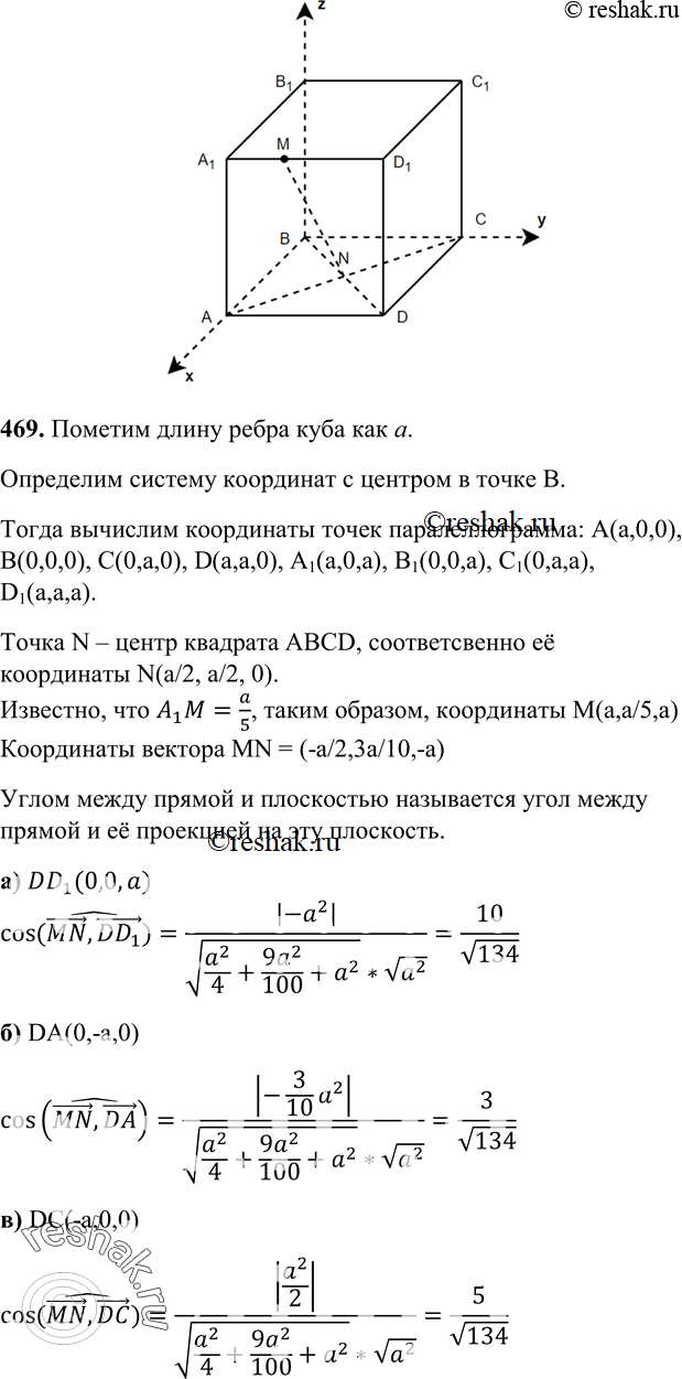
469 B кубе ABCDA1B1C1D1 диагонали грани ABCD пересекаются в точке N, а точка M лежит на ребре A1D1, причем A1M : MD1 = 1 : 4. Вычислите синус угла между прямой MN и плоскостью грани: а) ABCD; б) DD1C1C; в) AA1D1D.
*размещая тексты в комментариях ниже, вы автоматически соглашаетесь с пользовательским соглашением